1/5
2 Variasi Tersedia
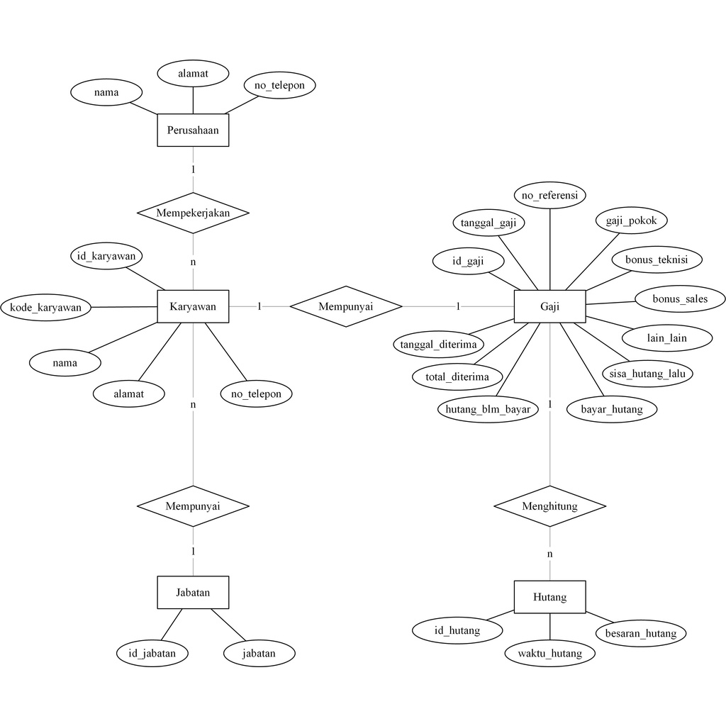
DESAIN ERD DATABASE / DESAIN DB /DIAGRAM/ MYSQL / DLL
Jasa Kirim Toko
Please enable JavaScript on your browser.