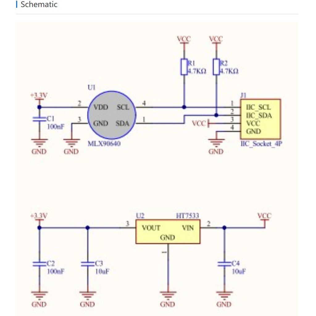
New M5Stack Official Thermal Camera Unit (MLX90640)

shipping entrance icon
Layanan Tidak Tersedia
service entrance icon
Bebas Pengembalian