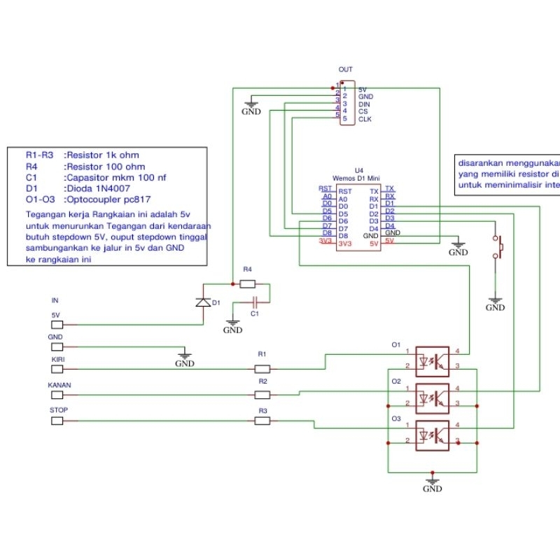
wemos d1 mini esp8266 modul running text motor isi program data

outline grey truck icon
Layanan Tidak Tersedia
service entrance icon
Bebas Pengembalian